
整體危害
(1)危害環境
?、?在陽光和熱的效果下參加氧化氮反響構成臭氧,導致空氣質量變差并且是夏季光化學煙霧、城市灰霾的主要成分;
② VOCs是構成細粒子 (PM2.5)和臭氧的重要前體物質,大氣中VOCs在PM2.5中的比重占20%~40%左右,還有部分PM2.5由VOCs轉化而來;
?、?VOCs大多為溫室效應氣體–導致全球范圍內的升溫。
(2)危害健康
① 刺激性&毒性
VOCs超過必定濃度時,會刺激人的眼睛和呼吸道,使皮膚過敏、咽痛與乏力; VOCs很容易經過血液-大腦的妨礙,危害中樞神經;VOCs傷害人的肝臟、腎臟、大腦和神經系統。
?、?致癌性、致畸效果和生殖系統毒性
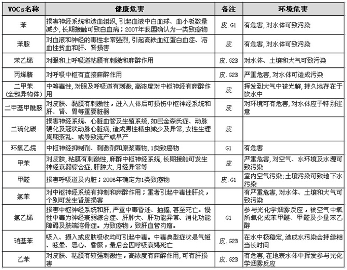
常見毒性VOCs的具體危害
注:皮:指因皮膚、黏膜和眼睛直觸摸摸蒸氣、液體和固體,經過完好的皮膚吸收引起的全身效應;
敏:指已被人或動物材料證實該物質可能有致敏效果;
G1:指國際癌癥安排(IARC)確認為致癌物;G2B:指為可疑人類致癌物。
常見毒性VOCs的容許濃度

注:①我國工作觸摸限值悉依GBZ2.1-2007《工作場所有害要素工作觸摸限值—化學有害要素》。
?、诿绹幏断ひ繬IOSH(工作安全健康研究所)或OSHA(美國工作安全與健康管理局)規范。

苯中毒
(1)苯中毒原因
主要是因苯在肝中細胞色素P450單加氧酶效果下被氧化為環氧苯有毒中間體,環氧苯在肝臟和骨髓中經過代謝構成苯酚、鄰苯/對苯二酚、鄰苯醌、對苯醌等代謝產品,該等代謝物進入細胞后,與細胞核中的DNA結合,會使染色體改變,直至癌變。
(2)苯與白血病
1897年Nenoir與Claude報道了第1例苯作業工人白血病。白血病患者中,很大部分與苯及其有機制品有觸摸前史。衛生機構對苯觸摸人員的健康狀況進行的查詢表明:白血病的發病與苯觸摸的時刻、濃度相關。苯引起的白血病多在時刻、高濃度觸摸后產生,最短6月,最長23年。
(3)工作觸摸
①以苯為終究或中間產品的石油、化工職業,如煤化工中的干溜、焦爐氣、煤焦油分餾;石化中的連續重整、苯抽提、苯乙烯、干氣制乙苯、PX、乙烯等。
②以苯為出產質料的染料、藥物、香料、農藥、塑料、合成橡膠等職業。
?、垡员綖槿軇┘跋♂寗┑挠推?、印刷、電鍍、油墨、粘膠、樹脂、制鞋等職業。
(4)侵入途徑:吸入、食入、經皮膚吸收
☆ 嗅出苯的氣味時,它的濃度大概是0.5-1.5ppm,這時就應該注意到中毒的風險。



